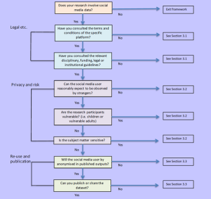
Social media framework